Was erwartet Euch?Jede:r von uns kennt den Moment, wenn sich plötzlich erwartungsvoll alle Augen und Ohren auf Dich richten: Bühne frei, das Wort gehört Dir! Ganz egal, ob Du eine neue Projektidee im Utopiastadt Jour Fixe vorstellst, einen Workshop anmoderierst, Deine Geschäftsidee vor Geldgeber:innen pitchst, oder der Lokalzeit ein Interview […]
WeiterlesenAutor: Mosche
Impulsabend – Gemeinwohl in der Stadt: Welchen Beitrag liefert Urbane Produktion?
Das Bergische Städtedreieck ist eine vom Strukturwandel geprägte Region. Nachdem viele Unternehmen der Textilindustrie und der metallverarbeitenden Industrie abwanderten, ergaben sich Industriebrachen und Leerstand. Dieser kann einerseits ein fördernder Faktor zur Ansiedlung Urbaner Produktion sein, da an diesen Orten Räume zum Ausprobieren und Produzieren geschaffen werden. Andererseits ergeben sich dadurch […]
WeiterlesenTalTonTheater | Ein Schmuckstück der Wuppertaler Kulturszene
Das TalTonTheater (TTT) ist Kult. Daran kann weder im Quartier noch im Tal etwas rütteln. Seit über 16 Jahren bereichert es die freie Szene Wuppertals und seit knapp 10 Jahren ist es nun schon Bestandteil des Quartiers. Doch aus unerklärlichen Gründen haben wir dem TTT und den zahlreichen ehrenamtlichen Schauspieler*innen […]
WeiterlesenPLAN HABENÂ – die co-kreative Beratung fürs Machen
Am 31. März geht’s weiter! Du hast ein Projekt, das dir am Herzen liegt? Eine Idee, die Du verwirklichen willst? Führst ein eigenes Gewerbe, für das Du brennst? Oder hast ganz einfach Lust in Deinem Machen weiter zu kommen? Dann bist Du richtig bei PLAN HABEN! Denn Du bist nicht allein und genau darin liegt […]
WeiterlesenMobilstationen im Quartier – Eine urbane Vision
Das Auto ist bereits seit Jahrzehnten ein heiß umkämpftes Gut. Die einen haben und brauchen es, die anderen haben oder wollen es nicht. Einer, der eher selten hervorgebrachten Punkte in dieser Debatte, ist die Frage nach Raum: Wem gehört eigentlich die Stadt? Und wer hat das Recht, sie zuzuparken? Zahlreiche […]
WeiterlesenMirker Quartiersbefragung – Ergebnisse der ersten Befragung
Wie muss ein Quartier von morgen – und nach Corona – aussehen, damit es ein gutes Leben für alle ermöglicht? Um Antworten auf diese Frage zu finden und den Anwohner*innen zu ermöglichen ihr Quartier aktiv mitzugestalten, werden im Rahmen einer Mirker Quartiersbefragung im Zeitraum zwischen Mai 2021 und September 2022 […]
WeiterlesenMasterarbeit: Das Partizipations.Kit (Felix Fastenrath)
Jahr: 2021 Räumlicher Fokus: – Methoden: Beobachtung im Rahmen eines Reallabors, Qualitative Interviews, Nutzer*innentests Produkt der Arbeit: Offenes Methodenset mit dem Organisationen Partizipationsprozesse selbstständig planen und durchführen können Zusammenfassung: Die Digitalisierung und neue Geschäftsmodelle ermöglichen uns in immer mehr Bereichen des Lebens mehr Mitbestimmung. Soziale Medien lassen uns aktiv an öffentlichen Diskussionen teilhaben, […]
WeiterlesenBachelorarbeit: Facetten der Gentrifizierung – Öffentliche Wahrnehmung und mediale Verhandlung von Aufwertungsprozessen am Wuppertaler Ölberg (Julia Bremicker)
Jahr: 2020 Räumlicher Fokus: Hombücheler Viertel (Ölberg), in Wuppertal Methoden: Diskursanalyse Produkt der Arbeit: Empirische Erhebung
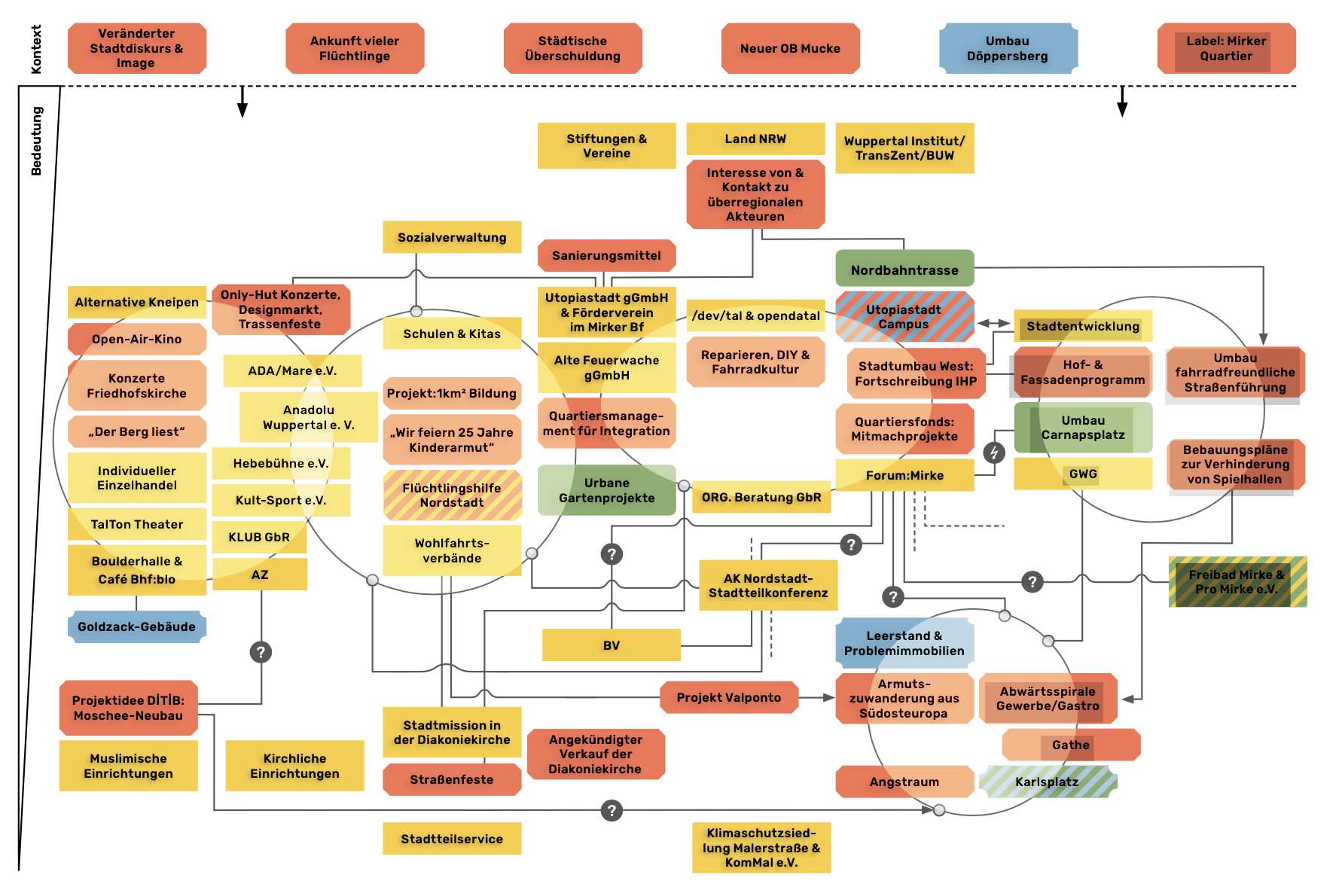
WeiterlesenForschungsarbeit: „Wer hat und wodurch wurde das Mirker Quartier entwickelt?“ Eine partizipative Konstellationsanalyse am Beispiel eines Wuppertaler Stadtquartiers (Matthias Wanner/Fabian Reinkenhoff)
Jahr: 2017 Räumlicher Fokus: Mirker Quartier Methoden: Konstellationsanalyse, Workshops Produkt der Arbeit: Konstellationsanalyse des Mirker Quartiers im Sinne einer Kartierung der Entwicklung des Viertels, aus der sich kleinteilige Zusammenhänge und Entwicklungen nachvollziehen lassen Zusammenfassung: „Wer hat und wodurch wurde das Mirker Quartier in den letzten zehn Jahren maßgeblich gestaltet/entwickelt?“ – […]
WeiterlesenSeminararbeit: Commons nur für Kinder?! (Elif Alpay/Aleksandra Lepetkina/Mevlüde Mahmutoglu)
Jahr: 2017 Räumlicher Fokus: Freiflächen des Mirker Quartiers Methoden: Analyse anhand Kriterien wie Ausstattung, Nutzergruppe etc. Produkt der Arbeit: Analyse der vorhandenen Commons im Mirker Quartier Zusammenfassung: Das Mirker Quartier benötigt sogenannte Generationenplätze, die als Spiel-, Erlebnis- und Aufenthaltsraum dienen und alle Altersgruppen ansprechen, denn die Freiflächen sind ein wichtiger […]
Weiterlesen
